Services & Resources

  1. Home
  2. Services & Resources

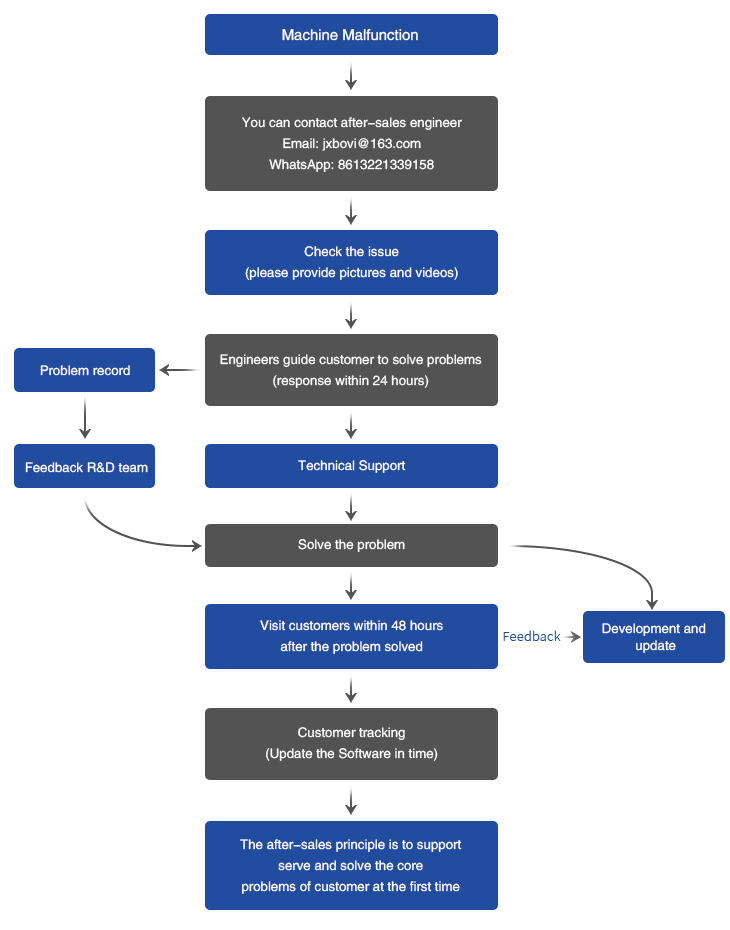
The parts will be free for the buyer in the warranty within one year. The warranty start time is based on the time when the customer receives the goods.

ABOUT BOVI

Pick and Place Machine

Blog

Contact Us